中国发电机网 - 发电机行业门户网站 !

商业资讯: 发电机新闻 | 电力发展 | 电力安全 | 电力新闻 | 电力动态 | 电源新闻 | 能源新闻 | 行业分析 | 市场前景

你现在的位置: 首页 > 商业资讯 > 发电机新闻 > 国家电投2025年第四批风力发电机组规模化采购招标!
9.biz | 商业搜索

国家电投2025年第四批风力发电机组规模化采购招标!

信息来源:wwwfff.com   时间: 2025-12-08  浏览次数:78

  (来源:风电头条)

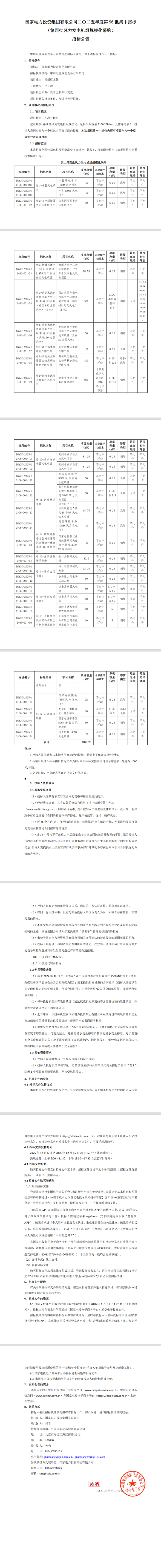
  风电头条获悉,12月6日,国家电力投资集团有限公司二〇二五年度第96批集中招标(第四批风力发电机组规模化采购)招标公告发布。

  公告显示,第四批风力发电机组规模化采购容量3106.25MW,共17个标包,28个风电项目。

  投标人需同时参与一个标包内所有标段的投标,本次招标将一个标包内所有项目作为一个整体进行评审及授标。

    公告如下:

  来源:国家电投电子商务平台

    ——本信息真实性未经中国发电机网证实,仅供您参考